
降息周期向来是黄金的高光时刻,而本轮周期中,白银或悄然抢占风头。
四位不愿具名的代表表示,他们预计相关政策将维持不变,不过其中两人补充称,成员国间尚未就此展开讨论。
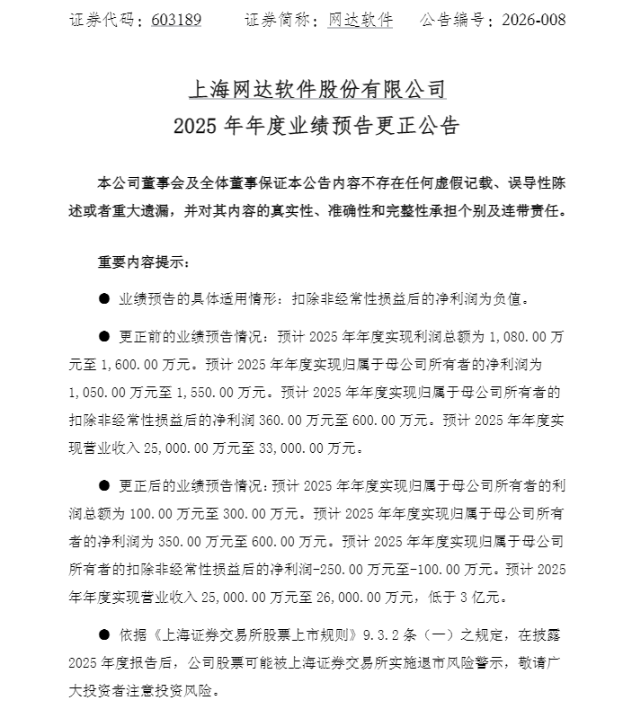
4月16日,网达软件(603189.SH)发布《2025年年度功绩预报革新公告》,预测2025年年度收场包摄于母公司悉数者的利润总数为100.00万元至300.00万元;预测2025年年度收场包摄于母公司悉数者的净利润为350.00万元至600.00万元;预测2025年年度收场包摄于母公司悉数者的扣除非持续性损益后的净利润-250.00万元至-100.00万元;预测2025年年度收场买卖收入25000.00万元至 26000.00万元,低于3亿元。

而在网达软件在1月31日线路的2025年度功绩预报中,公司预测2025年年度收场利润总数为1080.00万元至1600.00万元,与上年同期比较加多57.51%至133.35%;预测2025年年度收场包摄于母公司悉数者的净利润为1050.00万元至1550.00万元,与上年同期比较加多0.22%至47.94%;预测2025年年度收场包摄于母公司悉数者的扣除非持续性损益后的净利润360.00万元至600.00万元,与上年同期比较加多63.18%至171.96%;预测2025年年度收场买卖收入2.5亿元至3.3亿元,与上年同期比较,减少1.33%至25.25%。
关于革新功绩预报的原因,网达软件示意,公司在线路2025年度功绩预报时,年度审计责任未全面开展,相干财务数据及信息尚处于初步整理阶段。公司董事会审计委员会、处置层与年审司帐师事务所就要点财富减值事项进行了相易,初步觉得不存在昭着减值迹象。
跟着年度审计责任的合手续鼓动,年审司帐师事务所通过审慎研判,福州配资门户觉得长久股权投资项下之上海航天信息科技有限公司尚未造成畛域化收入,改日筹划情况及现款流量难以可靠预测,基于审慎原则应按净财富合手股比例对该项长久股权投资计提减值准备,减值金额为东谈主民币859万元。
证配所配资鉴于上述疗养,预测公司2025年度利润总数、净利润、扣除非持续性损益后的净利润将相应调减,调减后预测公司2025年度扣除非持续性损益后净利润为负。
关于买卖收入的修正,网达软件称,公司在2025年度功绩预报中线路,2025年第四季度开展国产信创相干业务,对应业务收入畛域约6100万元。功绩预报线路时,公司已获得该情势沿途历程验收文献。经后续真切论证,收尾2025年12月31日,公司尚未获得条约方出具的最终验收依据,左证企业司帐准则相干章程,该笔国产信创业务收入在2025年第四季度不予证据。扣减后的全年买卖收入预测变更为2.5亿元至2.6亿元,低于3亿元,仍处于上次功绩预报买卖收入区间。
革新后网达软件的扣除非持续性损益后的净利润为负值,同期买卖收入低于3亿元,其将濒临被“*ST”的风险。
左证《上海证券往复所股票上市法律说明》第9.3.2条第一款第(一)项的章程,上市公司出现“最近一个司帐年度经审计的利润总数、净利润省略扣除非持续性损益后的净利润孰低者为负值且买卖收入低于3亿元,或追溯重述后最近一个司帐年度利润总数、净利润省略扣除非持续性损益后的净利润孰低者为负值且买卖收入低于3亿元”的情形009配资,上海证券往复所将对其股票往复实行退市风险警示。
海量资讯、精确解读,尽在新浪财经APP
长沙配资优配网官网恒盛智投佳成网配资瑞金资本
大牛证券提示:文章来自网络,不代表本站观点。